天津落户升学一站通
首页
机构介绍
机构简介
关于我们
业务优势
业务板块
资讯活动
案例分享
学校招生
知识资料
联系方式
天津落户升学一站通
13114992877
扫码拨号
帮您解决天津升学相关全流程业务
首页
机构介绍
机构简介
关于我们
业务优势
业务板块
资讯活动
案例分享
学校招生
知识资料
联系方式
电话咨询
手机扫码拨号
微信咨询
微信咨询
131****2877
微信咨询
手机扫码加微信
立即预约
当前位置:
首页
资讯活动
教育局关于2025级具有南开户籍在外省市高中就读转学工作通知
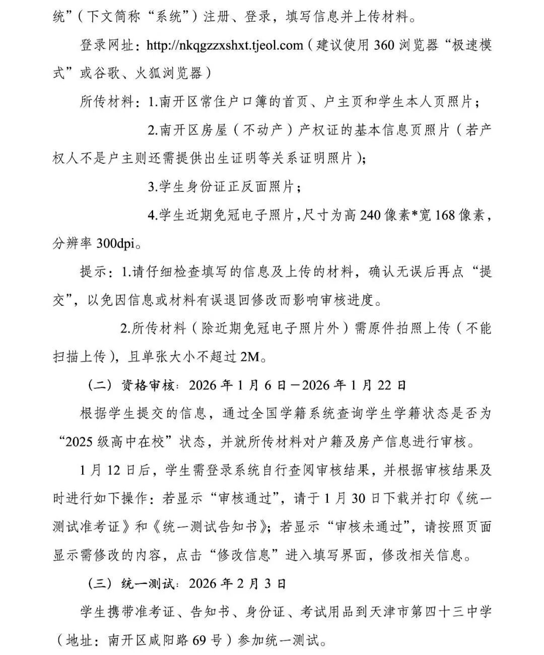
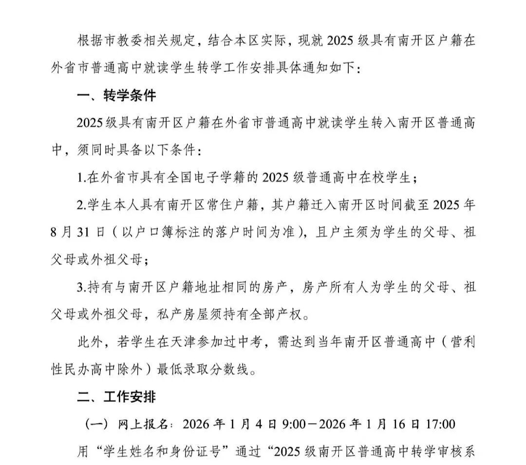
教育局关于2025级具有南开户籍在外省市高中就读转学工作通知
案例分享
2026-01-21
更多资讯
重点学区划分(2)
案例分享
2025-08-15
重点学区划分(1)
案例分享
2025-08-15
重点区域高中招生及分数线
案例分享
2025-08-15
热门课程
更多
不买房落户
电话询价
高一安置考全托班
电话询价
初三中考全托班
电话询价
热门视频
为什么来天津上学
天津上学